
消费日报网讯(记者 卢岳) 6月17日,据国家金融监督管理总局披露,中国太平洋财产保险股份有限公司普洱中心支公司(下称“太保产险普洱支公司”)因利用保险业务谋取不正当利益等被罚48万元,相关负责人也受到警告和罚款。
据悉,太保产险在2024年已收到34张罚单,累计被罚989.3万元。
太保产险普洱支公司被罚48万元
6月17日,太保产险普洱支公司因涉嫌“虚列费用;虚构保险中介业务套取费用;给予投保人合同外利益;利用开展保险业务为其他机构牟取不正当利益”,违反了《中华人民共和国保险法》相关条例,被罚48万元。

(图源:国家金融监督管理总局官网)
时任太保产险普洱支公司副总经理的李勇, 对公司虚构保险中介业务套取费用、给予投保人合同外利益、利用开展保险业务为其他机构牟取不正当利益事项负有责任,被警告并处罚款6万元;时任太保产险普洱支公司副总经理(主持工作)的付滔,对公司虚列费用事项负有责任,被警告并处罚款4万元。
2024年已收到34张罚单
太保产险成立于2001 年11月9日,是中国太平洋保险(集团)股份有限公司旗下的专业子公司,其持有公司98.50%的股份,公司总部设在上海,为客户提供全面的财产保险产品和服务。截至2023年底,公司注册资本为人民币199.48亿元。
2023年,太保产险实现原保险保费收入1883.42亿元,同比增长11.4%,实现保险服务收入1771.28亿元,同比增长11.8%,公司总资产和净资产分别为2133.6亿元和549.09亿元,实现净利润65.75亿元;从业务质量来看,太保产险综合成本率上升了0.7个百分点至97.7%。
值得注意的是,在2024年太保产险共收到34张罚单,罚单金额累计达到989.3万元,其中金额最大的一张罚单是由国家金融监督管理总局广西监管局开出的,1月8日,太保产险广西分公司因“财务数据不真实”被罚170万元,三位相关责任人被警告并处罚款。
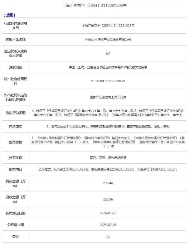
此外,国家外汇管理局于1月30日发布的行政处罚信息显示,太保产险因“1、超范围经营外汇保险业;2、未按规定报送资料报表;3、直接申报数据错报、漏报、多报”,被国家外汇管理局上海市分局给予处罚:警告,处罚款236.46万元,没收违法所得222.96万元,罚没款合计459.42万元。

(图源:国家外汇管理局)
消费日报网版权及免责声明:
1. 凡本网注明“来源:消费日报网” 的所有作品,版权均属于消费日报网。如转载,须注明“来源:消费日报网”。违反上述声明者,本网将追究其相关法律责任。
2. 凡本网注明 “来源:XXX(非消费日报网)” 的作品,均转载自其它媒体,转载目的在于传递更多信息,并不代表本网赞同其观点和对其真实性负责。
3. 任何单位或个人认为消费日报网的内容可能涉嫌侵犯其合法权益,应及时向消费日报网书面反馈,并提供相关证明材料和理由,本网站在收到上述文件并审核后,会采取相应措施。
4. 消费日报网对于任何包含、经由链接、下载或其它途径所获得的有关本网站的任何内容、信息或广告,不声明或保证其正确性或可靠性。用户自行承担使用本网站的风险。
5. 基于技术和不可预见的原因而导致的服务中断,或者因用户的非法操作而造成的损失,消费日报网不负责任。
6. 如因版权和其它问题需要同本网联系的,请在文章刊发后30日内进行。
7. 联系邮箱:xfrbw218@163.com  电话:010-67637706